宣讲会时间:2016年9月20日 14:30
宣讲会地点:香港六宝合典资料大全
云塘校区文科楼A100
中铁五局2017年应届毕业生招聘简章
一、企业简介
中铁五局集团有限公司是世界500强—中国中铁股份有限公司的骨干二级企业,前身为铁道部第五工程局,始建于1950年,总部办公地点在湖南省长沙市。公司下辖23个子公司,38个分公司,现有员工21500余人,各级各类专家134人,专业技术人员11648人,注册资本金22.9亿元,总资产380亿元,大型专业机械设备7442台套,年施工生产能力500亿元以上。
公司拥有建筑业企业资质91项,其中铁路、建筑工程施工总承包特级资质2项;铁道行业甲(Ⅱ)级、建筑行业甲级设计资质各1项;公路工程、市政公用工程、水利水电工程等施工总承包壹级资质23项;路基、路面、桥梁、隧道、铁路“四电”、机场场道、建筑幕墙、消防设施、钢结构、机电设备安装工程等专业承包壹级资质40项;其它资质24项。主要从事建筑施工、海外工程施工、房地产开发、酒店经营、资本运营等业务。
作为中国对外承包工程商会会员单位,公司在加纳等10多个国家设立了分公司或驻外办事机构,享有外经、外贸权,具有援外成套项目实施企业A级资质,是中国对外承包工程商会“信用评价AAA级企业”。市场遍及非洲、南美、东南亚、南太平洋等地区。
公司先后荣获国家科技进步奖5项,省部级科技进步奖72项;开发国家级工法15项,省部级工法79项;持有国家专利147件。60项工程获鲁班奖、詹天佑奖、全国市政金杯示范工程和全国用户满意建筑工程等国家级奖项,上百项省、部级优质工程奖,创造了多项全国、亚洲、世界纪录。先后荣获全国建筑业科技进步与技术创新先进企业、中国建筑业竞争力百强企业、全国实施用户满意工程标杆企业、全国五一劳动奖状、全国模范劳动关系和谐企业、中央企业先进基层党组织、全国企业文化建设典范企业等多项殊荣。
公司秉承“勇于跨越、追求卓越”的企业精神,以打造百年不朽工程为己任,竭诚为境内外顾客奉献至臻精品。
二、招聘专业
土木工程(铁道、道路、桥梁、隧道、建筑方向)、城市地下空间、城市轨道交通、水利水电、港口航道与海岸工程、采矿工程。
安全工程(施工方向)、测绘工程、地质工程、工程力学、环境工程、给排水、无机非金属材料。
工程机械、机械设计制造及其自动化、机械电子工程、电气工程及其自动化、电气工程与智能控制、建筑电气与智能化、轨道交通信号与控制、铁道信号、通信工程、电子信息工程、消防工程、计算机。
工程管理、工程造价、财务管理、会计学、投资学、物流管理、人力资源管理、法学、汉语言文学、英语、法语。
三、工作地点
局属各单位生产一线项目部。
四、应聘条件
1.行程内院校2017届全日制二本科及以上学历。
2.有志在建筑施工行业生产一线从事工程项目管理工作。
3.具备良好的道德修养、扎实的专业知识、较强的实践动手能力。
4.具备较好的理解、沟通和组织能力,具有较强团队协作和吃苦耐劳精神,服从分配。
5.具有较好的身体素质、五官端正、气质佳。
四、面试资料
简历、就业推荐表、就业协议书、成绩单及获奖证书原件。
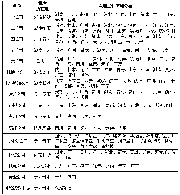
五、公司分布及工作区域

六、联系方式
通讯地址:湖南省长沙市韶山北路309号中铁五局人力资源部 邮政编码:410007 联系人:尚老师
联系电话:0731—88891687
15802509710
传 真:0731—88891744
电子邮箱:[email protected]
企业网址:http://www.ztwj.cn/
文档附件:
上一篇:16013:中铁大桥局集团有限公司招聘信息
下一篇:16011:中铁七局招聘信息