对外合作与交流处
Department Of Cooperation And Exchange
港澳台事务办公室
Office of Hong Kong,Macao & Taiwan Affairs
孔子学院工作处
Office of Confucius Institute
香港六宝合典资料大全首页
后台管理
English
Here you can find a bridge to the world
Here you can find a bridge to the world
Here you can find a bridge to the world
Here you can find a bridge to the world
部门首页
部门简介
合作办学
国内合作
出国(境)管理
教师
学生
专家引智
港澳台事务
孔子学院
来华留学
支部建设
下载中心
您现在的位置
首页
>
公告通知
> 正文
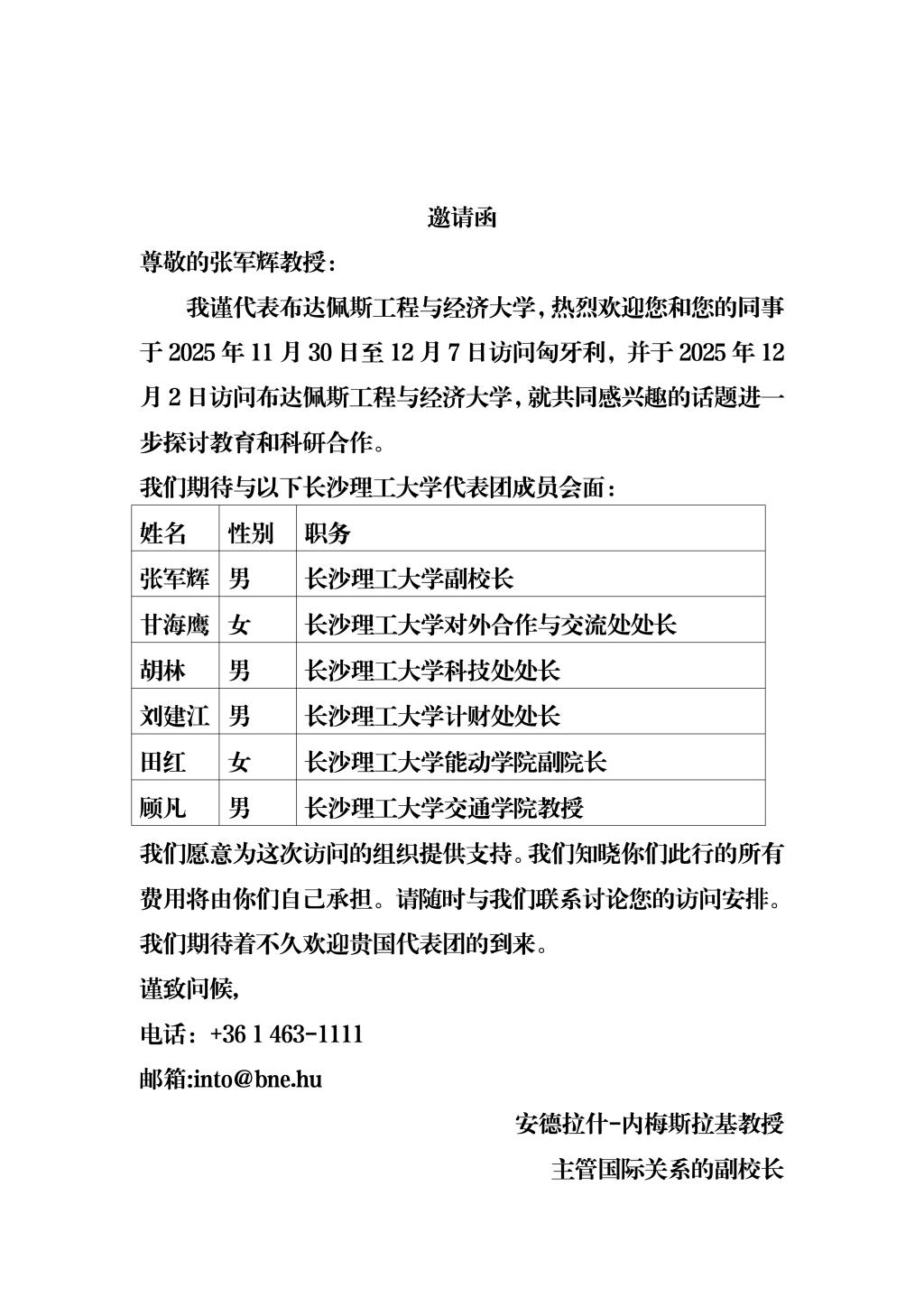
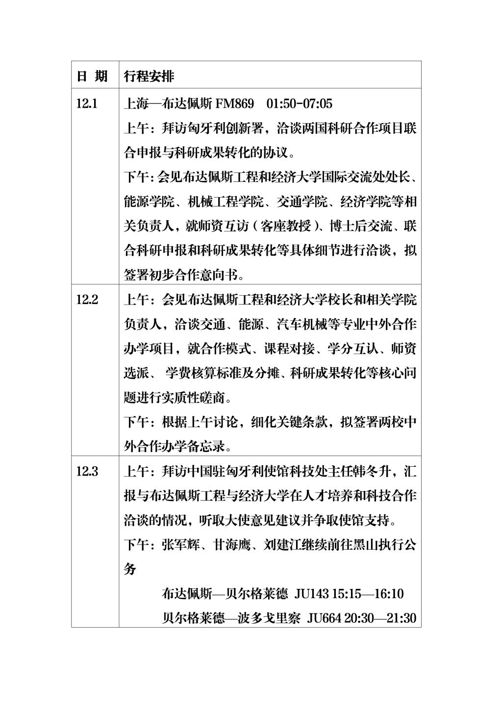
因公出国(境)团组信息公示表(张军辉等6人)
2025-10-22
上一条:
因公出国(境)团组信息公示表(杨洪明等1人)
下一条:
因公出国(境)团组信息公示表(易可夫等 1人)
【
关闭
】