香港六宝合典资料大全-免费公开资料大全
香港六宝合典资料大全主页
|
校内办公系统
校外办公系统
|
书记信箱
院长信箱
网站首页
学院概况
学院介绍
学院领导
机构设置
党群工作
党建动态
工会动态
师资队伍
师资概况
杰出人才
研究生导师
教师团队
人才培养
本科生教育
研究生教育
双创教育
一流课程
教学成果
专业介绍
土木工程创新班
土木工程
工程力学
智能建造
环境工程
城市地下空间工程
数智工程微专业
智慧城市环境评价微专业
学科学术
学科学术动态
科研项目 重大工程
科研成果
科研团队
学生工作
队伍风采
学工新闻
公示公告
表格下载
招生就业
本科生招生
研究生招生
毕业生就业招聘信息
毕业生就业情况报告
创新创业
平台建设
国家级教学平台
国家级科研平台
省部级教学平台
省部级科研平台
厅局级科研平台
当前位置: 网站首页 > 正文 >
通知公告
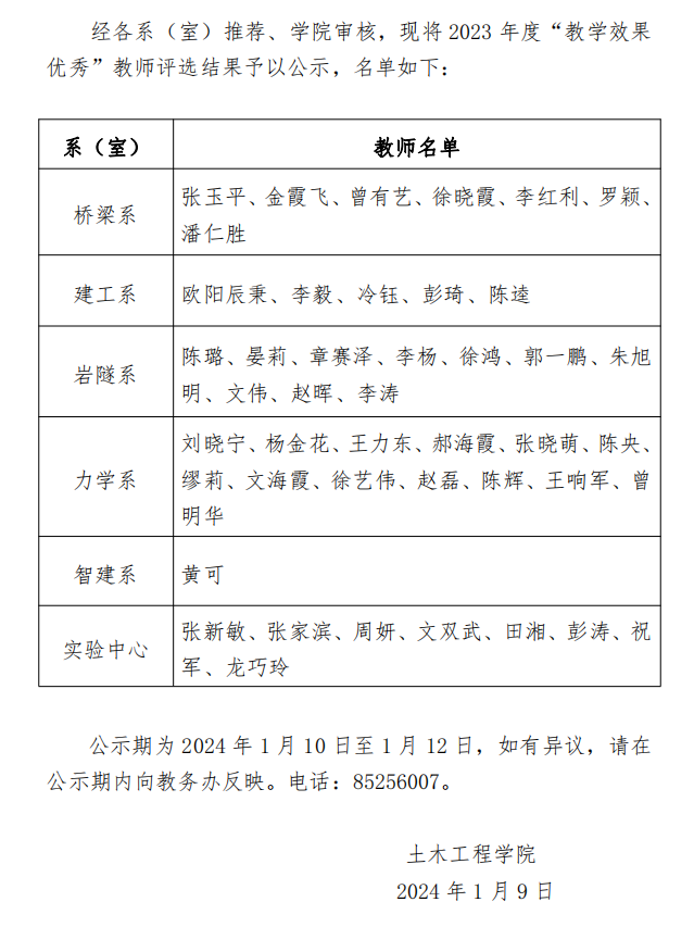
关于土木工程学院2023年度“教学效果优秀”教师评选结果的公示
发布日期:2024年01月09日 17:19 来源:
CopyRight © 2022 All Right Reserved 香港六宝合典资料大全 土木与环境工程学院 版权所有