网站首页 > 正文

学院新闻

我校学子在2025年“外研社·国才杯”“理解当代中国”湖南省大学生英语能力大赛中斩获团体金奖

发布日期:2025年11月04日  来源:   作者:  点击:

近日,由湖南省教育厅主办、湖南工商大学承办的2025年“外研社·国才杯”“理解当代中国”湖南省大学生英语能力大赛圆满落幕。本届大赛吸引了来自全省42所高校的1064名选手同台竞技,竞争激烈。在外国语学院的精心组织与系统培养下,参赛选手发挥出色,最终荣获团体金奖的优异成绩,充分展现了我校在外语人才培养方面的卓越成效。



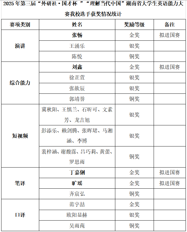
在演讲、综合能力、短视频、口译与笔译五个赛项的角逐中,我校学子表现优异:口译赛项获金、银、铜奖各1项,笔译赛项获2金1铜,短视频赛项获2银1铜,综合能力赛项获1金2银1铜,演讲赛项获金、银、铜奖各1项。总计有4名选手成功晋级全国总决赛,创下近年来最佳战绩,充分彰显了我校学子扎实的语言功底、全面的综合素养与出色的跨文化沟通能力。

优异成绩的背后,离不开外国语学院长期以来对学科竞赛工作的高度重视与科学管理。学院自今年5月启动选手选拔工作,统筹规划暑期线上集训,并于9月开学后组织开展了多轮强化训练与模拟实战。各赛项指导教师团队全心投入,精准施训,为参赛学生提供了系统、专业的指导与支持。此次大赛的指导团队包括付臻、刘力、李颖,唐瑛、彭娟、李欣璐、凌剑春,陈菁、张志武、裴冉,马泳斐、武俊辉、阮丽飞,边立红、李罡等老师,他们的辛勤付出为优异成绩的取得奠定了坚实基础。

此次大赛佳绩,不仅体现了我校学子过硬的专业能力与积极进取的精神风貌,也是我校持续推进外语教学改革、优化学科竞赛管理机制、强化“以赛促学、以赛促教”育人理念的重要成果。外国语学院将继续以高水平赛事为平台,深化教育教学创新,强化学生综合素质培养,助力更多学子在更广阔的舞台上展现湖湘外语人的卓越风采。



(文/张志武   一审/王爱华  二审/陈菁   三审/陈仁凯